Partneriem

Partneriem

Materiāli

Pamatojošie dokumenti IAP sagatavošanai un īstenošanai

Dokumenti darba tiesisko attiecību nodibināšanai

• Darba līgums (ievietots: 2025-09-24)
• Vienošanās pie darba līguma (ievietots: 2025-09-24)

Spēkā esoša vienas vienības metodika individuālā atbalsta plāna īstenošanā iesaistītajiem speciālistiem

• Vienas vienības izmaksu standarta likmes aprēķina un piemērošanas metodika pedagogu atlīdzībai (ievietots: 2025-09-25)

Vienas vienības izmaksu standarta likmes aprēķina un piemērošanas metodika pedagogu atlīdzībai Eiropas Savienības kohēzijas politikas programmas 2021.–2027. gadam 4.2. prioritātes „Izglītība, prasmes un mūžizglītība” un 4.2.3. specifiskā atbalsta mērķa „Sekmēt to, lai – jo īpaši nelabvēlīgā situācijā esošām grupām – būtu vienlīdzīga piekļuve kvalitatīvai un iekļaujošai izglītībai un mācībām un iespēja to iegūt, sākot ar pirmsskolas izglītību un aprūpi un vispārējās izglītības un profesionālās izglītības un mācību gaitā līdz pat augstākajai izglītībai un pieaugušo izglītībai un mācībām, tostarp veicināt mācību mobilitāti visiem un atvieglot piekļūstamības iespējas personām ar invaliditāti” 4.2.3.1. pasākumā „Integrēta „Skola – kopiena” sadarbības programma atstumtības riska mazināšanai izglītības iestādēs”

Interaktīvā rīka lietošanas instrukcijas

Pašvaldību koordinatoriem

• Piešķirto atbalsta kvotu sadalīšana pašvaldības izglītības iestādēs (ievietots: 2025-10-09)

Lietošanas instrukcija pašvaldību koordinatoriem par projektā piešķirtā finansējuma atbalsta pasākumu īstenošanai sadalīšanu starp pašvaldības izglītības iestādēm atbalsta periodā.

• Izglītības iestādes pievienošana atbalsta saņēmēju sarakstam (atjaunots: 2025-10-17)

Lietošanas instrukcija pašvaldību koordinatoriem par izglītības iestādes pievienošanu atbalsta saņēmēju sarakstam Interaktīvajā rīkā

• Dokumentu datņu pievienošana pašvaldības kartītē (ievietots: 2025-10-17)

Lietošanas instrukcija pašvaldību koordinatoriem par dokumentu datņu pievienošanu Interaktīvajā rīkā.

• Pašvaldību finanšu atskaites sagatavošana (ievietots: 2025-10-31)

Lietošanas instrukcija pašvaldību koordinatoriem par finanšu atskaites sagatavošanu.

Izglītības iestāžu atbildīgajām personām

• IAP sagatavotāju lomu piešķiršana izglītības iestādē

Lietošanas instrukcija izglītības iestāžu atbildīgajām personām par IAP sagatavotāju lomu piešķiršanu Interaktīvajā rīkā

• Dokumentu datņu pievienošana izglītības iestādes kartītē (ievietots: 2025-10-17)

Lietošanas instrukcija izglītības iestāžu atbildīgajām personām par dokumentu datņu pievienošanu Interaktīvajā rīkā.

• Izglītības iestādes finanšu atskaites sagatavošana (ievietots: 2025-10-31)

Lietošanas instrukcija izglītības iestādes atbildīgajai personai par izglītības iestādes finanšu atskaites sagatavošanu.

IAP sagatavotājiem

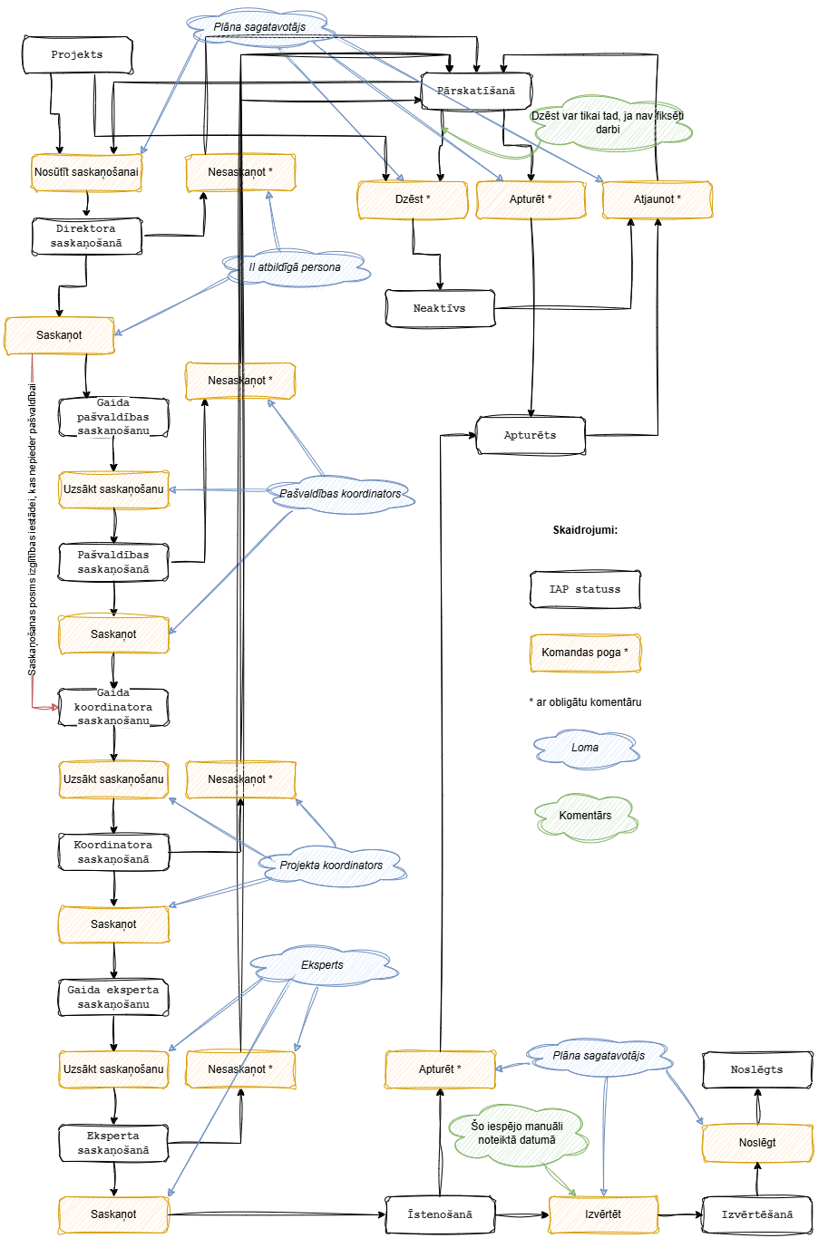
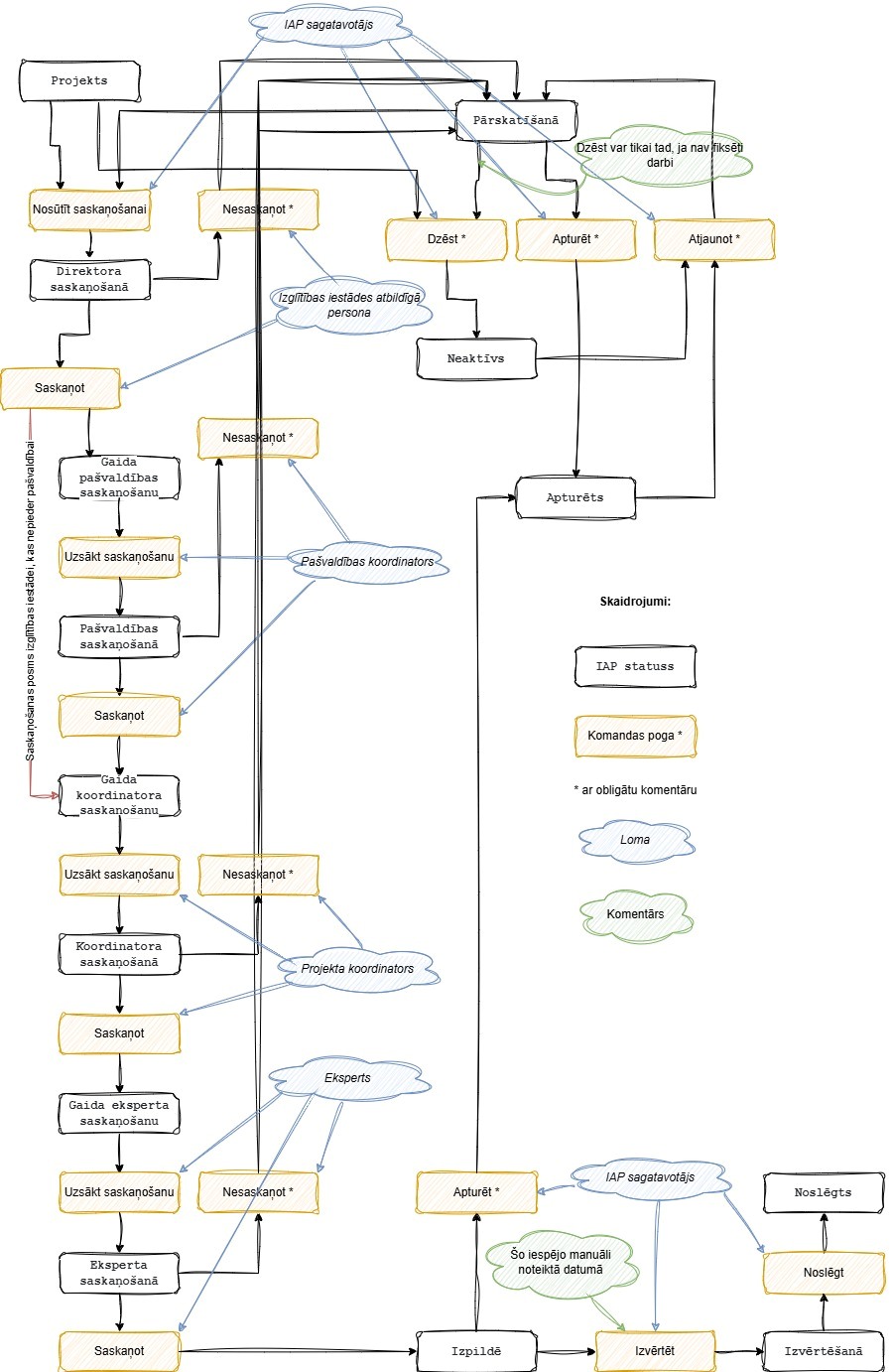
• I Individuālā atbalsta plāna priekšlaicīgai mācību pārtraukšanas riska mazināšanai sagatavošana (ievietots: 2025-10-12)

Lietošanas instrukcija IAP sagatavotājiem par I moduļa individuālā atbalsta plāna priekšlaicīgai mācību pārtraukšanas riska mazināšanai sagatavošanu.

• II Individuālā atbalsta plāna sociālās atstumtības riska mazināšanai sagatavošana (ievietots: 2025-10-12)

Lietošanas instrukcija IAP sagatavotājiem par II moduļa individuālā atbalsta plāna sociālās atstumtības riska mazināšanai sagatavošanu.

• III Individuālā atbalsta plāna lasītprasmes veicināšanai sagatavošana (ievietots: 2025-10-12)

Lietošanas instrukcija IAP sagatavotājiem par III moduļa individuālā atbalsta plāna lasītprasmes veicināšanai sagatavošanu.

• Atbalsta pasākumu dalībnieku pārvaldība grupu nodarbībās (ievietots: 2025-10-12)

Lietošanas instrukcija IAP sagatavotājiem par atbalsta pasākumu dalībnieku pārvaldību grupu nodarbībās.

• Atbalsta personu datu pārvaldība (ievietots: 2025-10-13)

Lietošanas instrukcija IAP sagatavotājiem par atbalsta personu datu pārvaldību.

• Atbalsta pasākumu īstenošanas grafiku sagatavošana (ievietots: 2025-10-31)

Lietošanas instrukcija IAP sagatavotājiem par atbalsta pasākumu īstenošanas grafiku sagatavošanu.

© 2025, VIAA